• Design & illustration
  • Art
About
Contact
Medium
Mara Kosac Mara Kosac
  • Design & illustration
  • Art
About
Contact
Medium

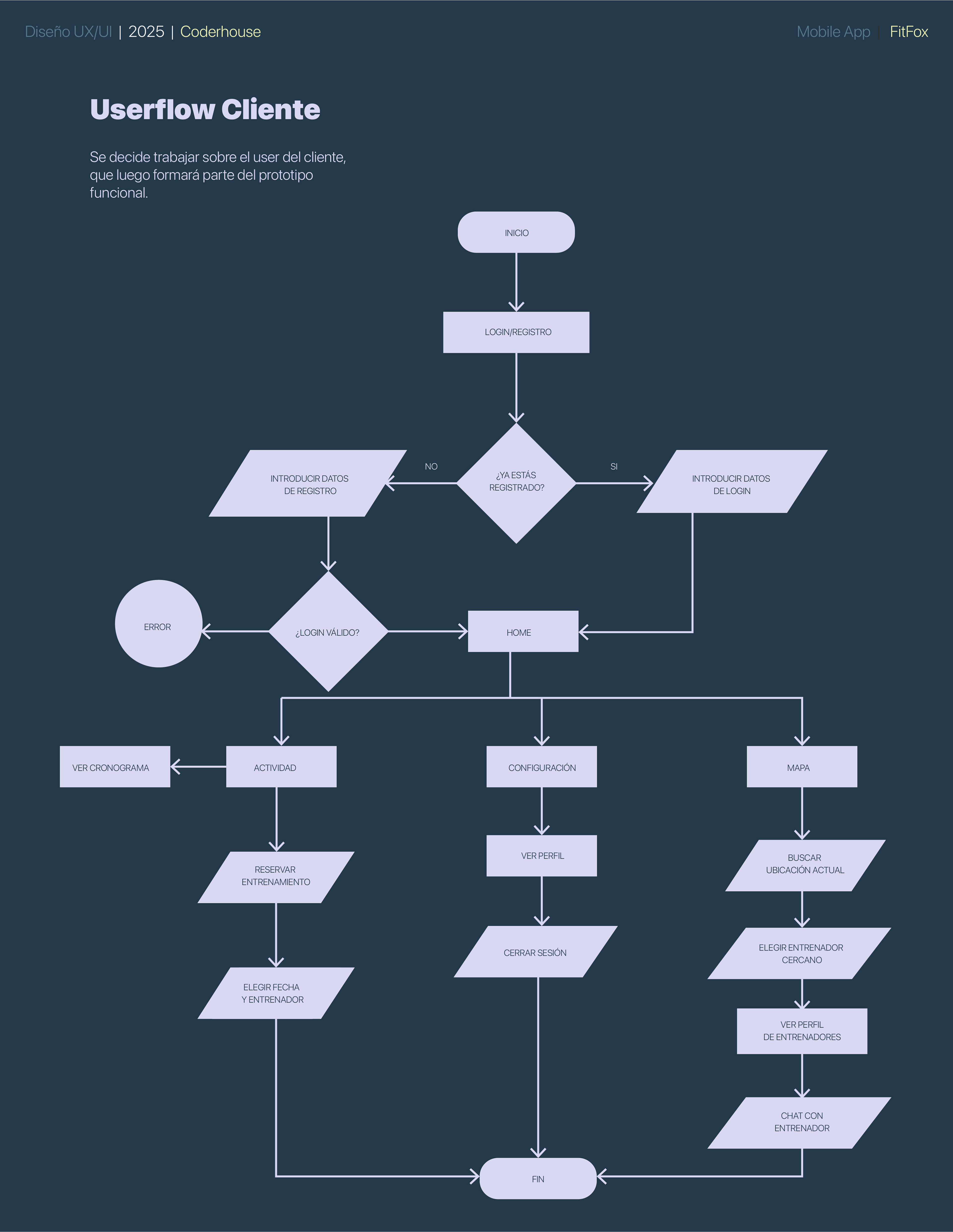
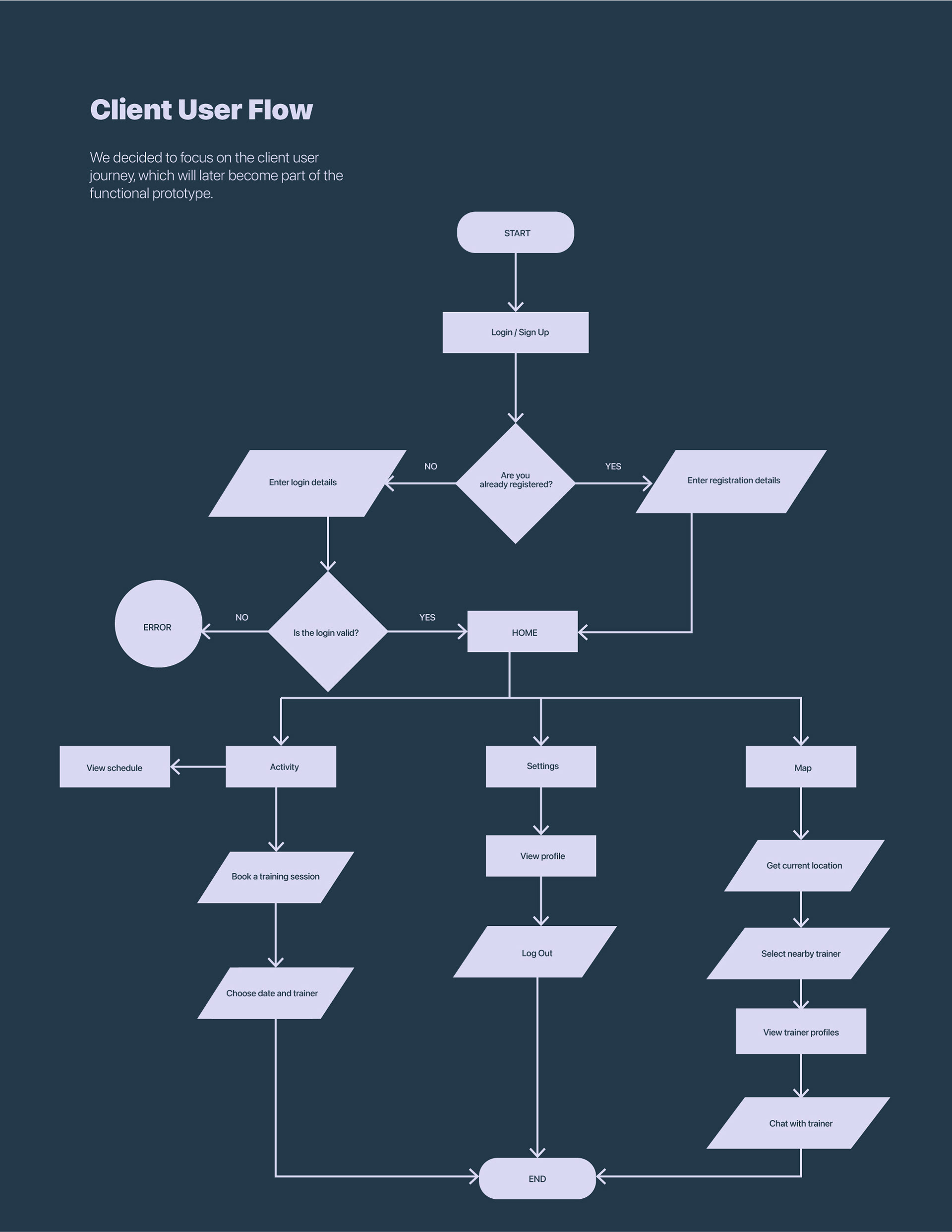
Fitfox - UX/UI - Coderhouse

↑Back to Top
Powered by Adobe Portfolio